PE&RS August 2015 - page 661

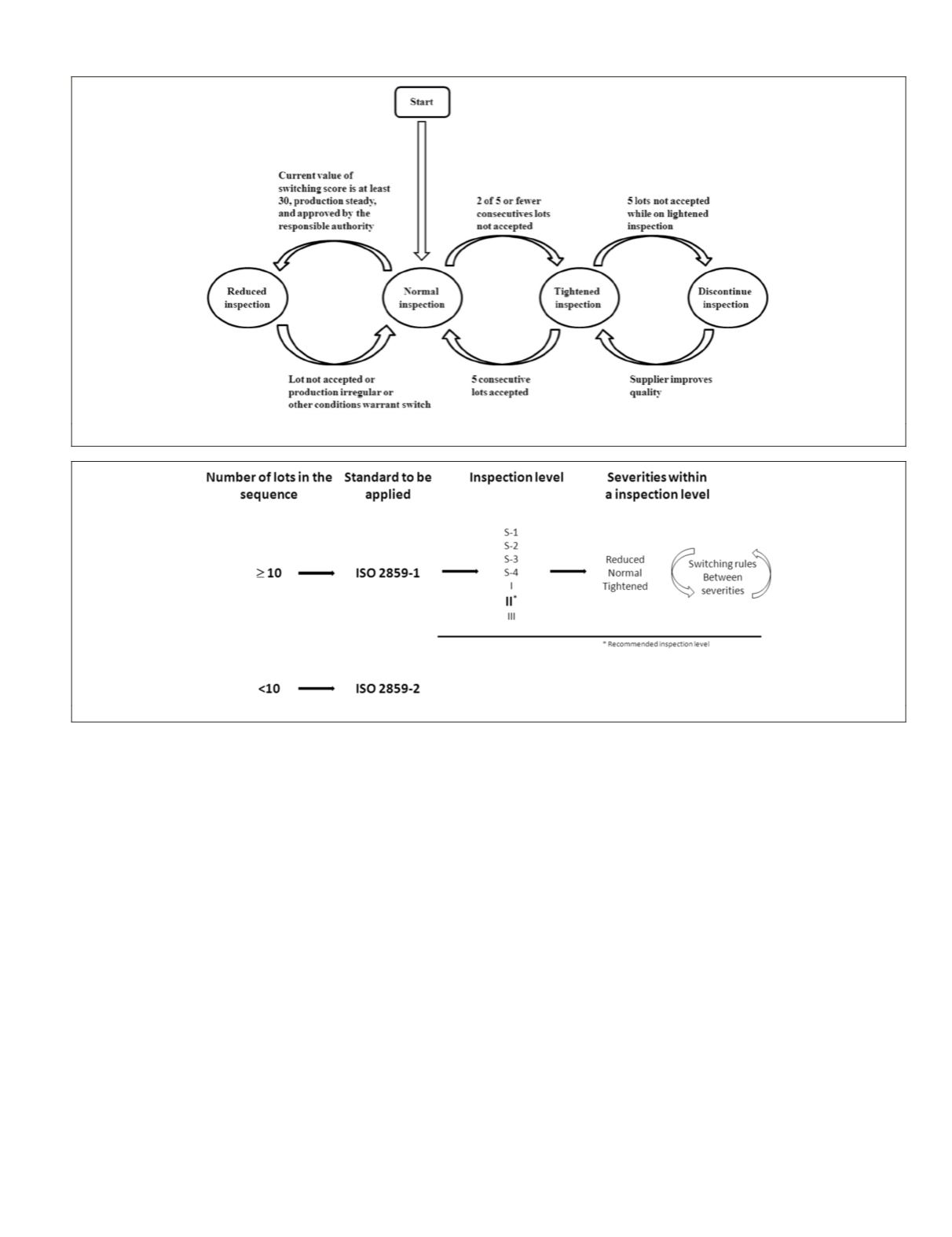
There are switching rules that operate to require normal,
tightened, or reduced inspection. Figure 2 present the pos-
sible circumstances and rules to apply.
The choice of inspection level is independent of these
three severities of inspection. Thus, the inspection level that
has been specified shall be kept unchanged when switching
between normal, tightened, and reduced inspection. Figure 3
shows a general view of the process described above.
These schemes (inspection levels and severities) are
intended to be used for a continuing series of lots, that is, a
series long enough to allow the switching rules to be ap-
plied. These rules provide: (a) protection for the consumer
(by means of a switch to tightened inspection or discontinua-
tion of sampling inspection) should a deterioration in quality
be detected, and (b) an incentive (at the discretion of the
responsible authority) to reduce inspection costs (by means
of a switch to reduced inspection) should consistently good
quality be achieved.
ISO
2859-1 allows the use of double and multiple sampling
plans. Single-sampling plans involve only a single sample, but
the initial sample size is larger than the expected number of
observations taken under double- or multiple-sampling plans.
This stems from the fact that a very good or very poor quality lot
will often be accepted or rejected early in a multiple-sampling
plan, and sampling can therefore be terminated.
ISO 2859-2
ISO
2859-2 was conceived to supplement
ISO
2859-1 for those
situations where the switching rules of
ISO
2859-1 are not
applicable, such as when lots are isolated (the application of
existing
PAAM
s can be considered in this way) or we have a
sequence with fewer than ten lots (Figure 4). This standard
provides sampling plans indexed by a series of preferred val-
ues of limiting quality (
LQ
). The
LQ
can be defined as a quality
level which for the purposes of sampling inspection is limited
to a low probability of acceptance.
LQ
does not provide a
reliable guide for the consumer as to the true quality of the ac-
cepted lots. Acceptance only indicates that the quality of the
accepted lot is better than the
LQ
; it does not say how much
better. So
AQL
is not used directly, but there is a relation be-
tween
LQ
and
AQL
. As stated in the standard, the limiting qual-
ity should be chosen realistically at a minimum of three times
the desired quality (the
AQL
). The plans present in
ISO
2859-2
have been designed in accordance with single sampling plans
under normal inspection from
ISO
2859-1. The consumer’s risk
is usually below 10 percent and is almost always below 13
percent.
ISO
2859-2 offers two procedures: Procedure A, which
may be used when producer and user both wish to regard the
lot to be in isolation, and Procedure B, when the producer
regards the lot as one of a continuing series but the consumer
considers that the lot is received in isolation.
Figure 2. Switching rules between severities of inspection (normal, tightened, and reduced) of ISO 2859-1 (ISO 1999).
Figure 3. General view of the decisions when applying ISO 2859 parts 1 and 2.
PHOTOGRAMMETRIC ENGINEERING & REMOTE SENSING
August 2015
661
599...,651,652,653,654,655,656,657,658,659,660 662,663,664,665,666,667,668,669,670,671,...682
Powered by FlippingBook